3PEAK Launches First Domestic Single-Die High-Side Switc

Release date:2026-03-27 Number of clicks:170

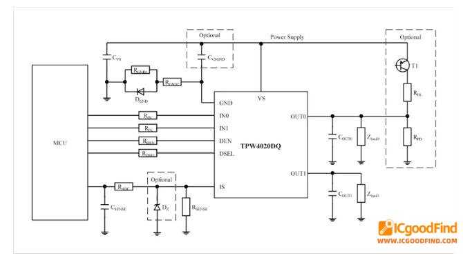
3PEAK has introduced the TPW4020DQ, a dual-channel intelligent high-side switch designed for automotive body control. As the first domestic high-power single-die high-side switch, it breaks away from traditional multi-chip, wire-bonded architectures that introduce parasitic parameters and compromise performance at high frequencies and high currents.

Built on an innovative VDMOS + BCD integrated process platform, the TPW4020DQ integrates drive, sensing, and protection into a single die. It achieves an industry-leading 20mΩ on-resistance (at 25°C), significantly reducing conduction losses and heat while freeing up space for integrated high-precision monitoring circuits.

Key performance specs:

1774598200787040.jpg

  • Wide operating voltage: 4V to 28V (12V automotive systems)

  • Continuous output current: 10A per channel; peak up to 50A

  • Current sensing accuracy: ±4% at 2A

  • Temperature range: -40°C to 125°C

  • Package: EQSOP14, pin-to-pin compatible with industry-standard solutions

Protection features cover overcurrent/short-circuit limiting, absolute and gradient thermal shutdown, intelligent power latching, reverse battery, lost ground, and over/undervoltage protection. The device also combines intelligent latch with a fault retry mechanism, allowing it to handle large capacitive loads during startup without false triggering.

Reliability testing includes ISO 7637-2, ISO 16750-2, and AEC-Q100-012 repeated short-circuit testing. After over 1 million short-circuit cycles, the TPW4020DQ maintained full functionality.

The device is designed for EV thermal management, chassis control, power distribution units, industrial servo drives, robotics, UPS, and server power supplies. It delivers four core customer benefits:

1774598224405676.jpg

  1. Cost and efficiency: ultra-low RDS(on) reduces thermal and BOM costs

  2. Load monitoring: precise current sensing for real-time load feedback

  3. Robustness: withstands harsh automotive environments

  4. Diagnostics: ISO-26262 compliant, accurate fault detection

ICgoodFind : 3PEAK’s TPW4020DQ rewrites the rulebook for domestic high-side switches. Single-die integration, 20mΩ RDS(on), and AEC-Q100-012 certification put it on par with global leaders.

Home
TELEPHONE CONSULTATION
Whatsapp
Chip Products